收藏本站
官方微信
官方微博
今日头条
官方APP
小程序
中国丽水网欢迎您!
丽企信息
丽商文化
网站介绍
网站地图
设为首页
秀山丽水融媒体合作加盟
0578:
2555000 / 222
丽企刊物
丽水刊物
今日关注
政务风采
魅力乡镇
新农村
风景旅游
宾馆美食
乐在农家
电子书
经济商务
绿谷特产
金融保险
房产装潢
汽车频道
绿谷品牌
工业制造
瓯江缘
教育培训
医疗养生
人物丽水
处州文艺
丽水微视
丽水荣耀
求职招聘
生活百科
同城商讯
莲都
龙泉
青田
缙云
遂昌
松阳
云和
庆元
景宁
当前位置:
首页
>
今日关注
> 详细信息
今日关注
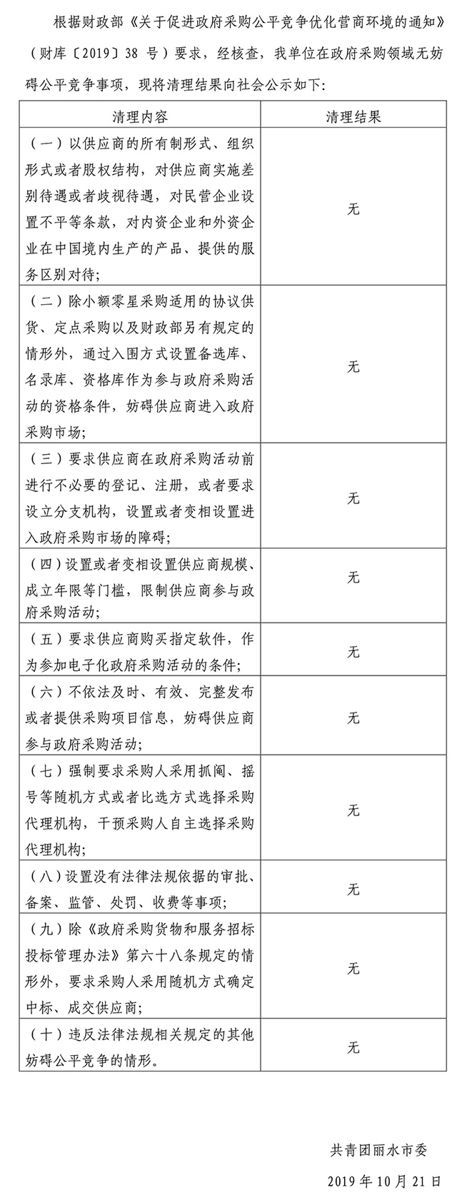
政府采购领域妨碍公平竞争事项清理结果公示
征稿热线:0578-2555 111 2555 222
秀山丽水网
2019-10-25
浏览量:7.8万
上一条:
准五星级大型豪华会馆- 丽水东方水...
下一条:
云和执法局开展法制培训会,提高依...
更多
绿谷政务
龙泉
龙泉林场践行两山理念,勇当...
遂昌
遂昌建设山水城市,打造美丽...
缙云
缙云行政审批中心全力打造最...
市直
市森林公安强"四防"建设,筑...
莲都
莲都茶文化研究会弘扬茶文化...
松阳
松阳林村林场依托生态环境,...
云和
云和运管优化服务推动道路运...
景宁
景宁运管立足职能,服务畲乡...
庆元
"对标比拼 争创一流" 不辱使...
更多
绿谷品牌
更多
今日关注
邮爱九年再出发 健步同行践初心 ...
新华保险全新发布2026年客户服务...
新华保险荣登2025全球保险公司市...
3·15· | 跨国界的“适老化”服...
中国平安2025年整体经营全面向好...
赋能乡村振兴 守护美好生活 - 新...
平安人寿推出海外账户,以“三足...
“消费守护”递一线 金融知识送上...
以案说险:警惕非法代理退保理赔...
健步传爱暖侨乡 邮爱公益践初心 ...
绿色投资规模超750亿元 新华保险...
平安人寿推出“安百智享”两全险...
政银联动聚合力 消保宣传暖民心 ...
清朗金融进畲乡 守护安心暖民心 ...
节日关怀融消保 金融宣教暖侨乡 ...
新华保险全面启动2026年“3·15”...
风雨兼程邮爱路 步履铿锵践初心 ...
中国平安、中兴通讯携手科技燃梦...
中国平安联合主办世界互联网大会...
财富正在悄悄“贬值”?也许你还...