收藏本站官方微信
官方微博
今日头条
官方APP
小程序
中国丽水网欢迎您!
景宁县退役军人事务局
景宁县退役军人事务局
弘扬践行“浙西南革命精神”
丽水正誉信息咨询有限公司
丽水正誉信息咨询有限公司
上海英雄金笔动态专题
云和县退役军人事务局
云和医院动态专题
丽水邮储银行动态专题
丽水匠医合一口腔门诊部

今日关注 政务风采 魅力乡镇 新农村 风景旅游 宾馆美食 乐在农家 电子书   经济商务 绿谷特产 金融保险 房产装潢 汽车频道 绿谷品牌 工业制造 瓯江缘 教育培训 医疗养生 人物丽水 处州文艺 丽水微视 丽水荣耀 求职招聘 生活百科
同城商讯
莲都 龙泉 青田 缙云 遂昌 松阳 云和 庆元 景宁

当前位置:首页 > 今日关注 > 详细信息今日关注

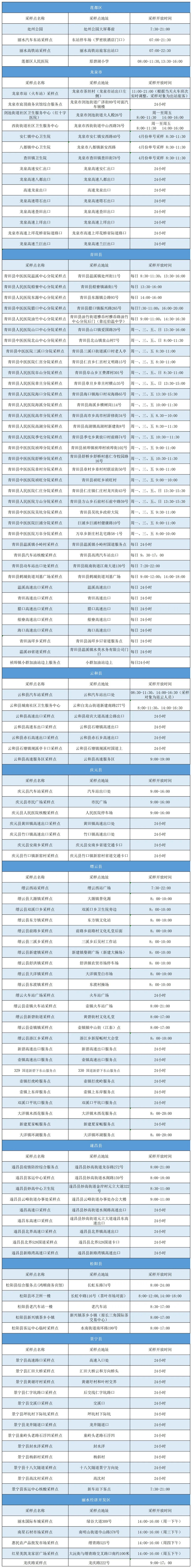
最新!!!丽水全市免费核酸检测采样点→
征稿热线:0578-2555 111 2555 222秀山丽水网 2022-04-18

为满足市民新冠病毒核酸检测“应检尽检”“愿检尽检”需求,现将最新的全市免费核酸检测采样点公布如下。


请有需要的市民携带身份证或健康码,佩戴好口罩,错峰前往。采样时根据工作人员的统一引导,保持一米线,有序排队,避免人群扎堆。近期接种过新冠病毒疫苗的市民至少间隔48小时才能前往采样检测,以避免假阳性问题出现。




(来源:委医政医管处、疾控监督处)



浏览量:8.9万